Rediscovery of the Canary Islands endemic Aphaenogaster hesperia Santschi, 1911 (Hymenoptera, Formicidae, Myrmicinae)

The Canary Islands endemic species Aphaenogaster hesperia Santschi, 1911 was described based solely on two workers captured in a north-western coastal area of Tenerife (Canary Islands) in 1902 and 1903. The species has not been recorded in the last 100 years and only information on its type locality is known. This species, belonging to the crocea group, has been recently rediscovered in a new site within a pine forest at 950 m a.s.l. The new area is a very different habitat, revealing a lack of ecological knowledge of the species, which may have caused the species to have remained unnoticed for more than 100 years. Novel distributional and morphological data are provided.

Pérez-Delgado, Antonio J.; Lugo, David; Santos-Perdomo, Irene; Jiménez-García, Eduardo; Suárez, Daniel.

Zootaxa, 5383(1): 067-074 (2023)
DOIDigital.CSIC

ONTbarcoder 2.0: rapid species discovery and identification with real-time barcoding facilitated by Oxford Nanopore R10.4

Most arthropod species are undescribed and hidden in specimen-rich samples that are difficult to sort to species using morphological characters. For such samples, sorting to putative species with DNA barcodes is an attractive alternative, but needs cost-effective techniques that are suitable for use in many laboratories around the world. Barcoding using the portable and inexpensive MinION sequencer produced by Oxford Nanopore Technologies (ONT) could be useful for presorting specimen-rich samples with DNA barcodes because it requires little space and is inexpensive. However, similarly important is user-friendly and reliable software for analysis of the ONT data. It is here provided in the form of ONTbarcoder 2.0 that is suitable for all commonly used operating systems and includes a Graphical User Interface (GUI). Compared with an earlier version, ONTbarcoder 2.0 has three key improvements related to the higher read quality obtained with ONT's latest flow cells (R10.4), chemistry (V14 kits) and basecalling model (super-accuracy model). First, the improved read quality of ONT's latest flow cells (R10.4) allows for the use of primers with shorter indices than those previously needed (9 bp vs. 12–13 bp). This decreases the primer cost and can potentially improve PCR success rates. Second, ONTbarcoder now delivers real-time barcoding to complement ONT's real-time sequencing. This means that the first barcodes are obtained within minutes of starting a sequencing run; i.e. flow cell use can be optimized by terminating sequencing runs when most barcodes have already been obtained. The only input needed by ONTbarcoder 2.0 is a demultiplexing sheet and sequencing data (raw or basecalled) generated by either a Mk1B or a Mk1C. Thirdly, we demonstrate that the availability of R10.4 chemistry for the low-cost Flongle flow cell is an attractive option for users who require only 200–250 barcodes at a time.

Srivathsan, Amrita; Feng, Vivian; Suárez, Daniel; Emerson, Brent C.; Meier, Rudolf.

Cladistics: 1-12 (2023)
DOIDigital.CSIC

Chemistry of Hydrogen Sulfide—Pathological and Physiological Functions in Mammalian Cells

Hydrogen sulfide (H2S) was recognized as a gaseous signaling molecule, similar to nitric oxide (-NO) and carbon monoxide (CO). The aim of this review is to provide an overview of the formation of hydrogen sulfide (H2S) in the human body. H2S is synthesized by enzymatic processes involving cysteine and several enzymes, including cystathionine-β-synthase (CBS), cystathionine-γ-lyase (CSE), cysteine aminotransferase (CAT), 3-mercaptopyruvate sulfurtransferase (3MST) and D-amino acid oxidase (DAO). The physiological and pathological effects of hydrogen sulfide (H2S) on various systems in the human body have led to extensive research efforts to develop appropriate methods to deliver H2S under conditions that mimic physiological settings and respond to various stimuli. These functions span a wide spectrum, ranging from effects on the endocrine system and cellular lifespan to protection of liver and kidney function. The exact physiological and hazardous thresholds of hydrogen sulfide (H2S) in the human body are currently not well understood and need to be researched in depth. This article provides an overview of the physiological significance of H2S in the human body. It highlights the various sources of H2S production in different situations and examines existing techniques for detecting this gas.

Curieses Andrés, Celia María; Pérez de Lastra, José Manuel; Andrés Juan, Celia; Plou Gasca, Francisco José; Pérez-Lebeña, Eduardo.

Cells, 12(23), 2684: 1-45 (2023)
DOIDigital.CSIC

El destino de la biodiversidad durante la reciente erupción volcánica de Tajogaite, La Palma: investigando un evento natural catastrófico

El 19 de septiembre de 2021 tuvo lugar el inicio de la erupción del volcán de Tajogaite en la vertiente oeste de la dorsal de Cumbre Vieja en la isla de La Palma. Después de 85 días de actividad, ésta ha sido la erupción histórica más larga en la isla y la octava que ha tenido lugar en periodo histórico, después de los volcanes de Tacande (1480), Jedey (1585), Martín y El Búcaro (1646), Fuencaliente (1677), El Charco (1712), San Juan, Hoyo Negro y Duraznero (1949) y Teneguía (1971). Ha sido uno de los volcanes mejor monitorizados desde el punto de vista geológico, pero los efectos de una erupción volcánica sobre la biodiversidad nunca habían sido estudiados simultáneamente al evento eruptivo. La mayoría de los trabajos científicos en esta materia se han dirigido a conocer cuáles son los procesos de regeneración de la vegetación y de la sucesión ecológica una vez finalizadas las erupciones volcánicas. Por ello, el objetivo de este estudio es detallar cómo se plantearon los métodos de seguimiento de la biodiversidad en unas condiciones ambientales adversas como las producidas por la erupción de un volcán. Asimismo, se trató de responder algunas cuestiones relativas a sus efectos sobre las especies de la flora y fauna insular: ¿Están las especies insulares «adaptadas» a los factores de estrés provocados por el volcanismo? ¿Hay algunos tipos funcionales de plantas vinculados a ellos? El estudio de las escalas temporales y espaciales de esos patrones ayudará a conocer en qué medida estos eventos naturales catastróficos constituyen ventanas de oportunidad para que se produzcan o aceleren los procesos evolutivos que tienen lugar en la biota de islas oceánicas.

Manuel Medina, Félix; Guerrero-Campo, María; Quirós Priego, Joaquín J.; García Becerra, Rafael; Fajardo, Silvia; Marrero, Patricia; Nogales, Manuel.

Actas de la XVIII Semana Científica Telesforo Bravo (3): 117-151 (2023)
Digital.CSIC

Oceanic Island Bats as Flower visitors and pollinators

Oceanic islands are relatively poor in insects compared to mainland areas. Therefore, insect-eating island birds and lizards may include other food sources into their diet, e.g. nectar and pollen. Here, we explore if insect-eating island bats face a similar problem and accordingly join the birds and lizards and incorporate plant resources into their diet. Thus, a priory, we assume flower visitation by bats to be more common on oceanic islands than elsewhere. To test this, we reviewed the literature to obtain information on the geographic distribution and diet of all 1,399 species of bats in the world and found that 49%, 21%, and 31% of species have a mainland, mixed mainland-island, and island distribution, respectively. Diets are known for only 65% (905 species) of the bats in the world, and 70%, 22%, and 8% of these, respectively, rely on insects, fruit, and floral resources as their major diet component. Twenty-seven species are even obligate flower visitors. This study confirms that flower-visiting bats, especially Pteropodidae, are significantly more frequent on oceanic islands, while insect eaters are more frequent on mainland and continental islands. Consequently, we argue that flower visitation and pollination by insect-eating island bats require more attention in future island ecology studies. For a start, we list known examples in the literature and report a case study from the Canary Islands. In the latter, we examined the foreheads of 34 museum specimens of the seven Canarian bat species. Half of them carried pollen from ≥ 9 taxa, but only three bat species had larger amounts. Pollen was not identified, but many Canarian and exotic plant species are candidates. Thus, flower visitation by bats may be an oceanic island phenomenon, but requires more focused research, especially night-time flower observations and examination of bats for pollen.

Valido, Alfredo; Olesen, Jens M.

Journal of Pollination Ecology, 35(14): 239-251 (2023)
DOIDigital.CSIC

Antiproliferative effect of natural and semisynthetic polyethers from Laurencia viridis

Squalene-derived polyethers are a unique class of compounds that display a great diversity of structures and a broad array of bioactivities, among which its notable antiproliferative activity stands out against various types of cancer cell lines. In this study, eighteen triterpene squalene-derived polyethers, including twelve natural products and six synthetic derivatives, obtained from the red alga Laurencia viridis Gil-Rodríguez & Haroun were screened for their antiproliferative activity against six cancer cell lines: A549, HBL-100, HeLa, SW1573, T-47D, and WiDr; and a structure-activity relationship (SAR) study was established.

Santiago-Beníteza, Adrián J.; Puerta, Adrián; Padrón, José M.; Norte, Manuel; Fernández, José J.; Hernández Daranas, Antonio; Cen-Pacheco, Francisco.

Natural Product Research: 1-8 (2023)
DOIDigital.CSIC

Quantized compression of SAR data: Bounds on signal fidelity, InSAR PS candidates identification and surface motion accuracy

Satellite radar imaging has been used as a remote sensing tool for studying Earth’s surface. High spatial resolution achieved by Synthetic Aperture Radar (SAR) allows to classify landcover and, using radar interferometry, to measure topography and surface deformation at millimeter scale. However, the handling of voluminous SAR data has presented a significant challenge over the past decade, leading to a technological barrier for researchers to study regional and global scale problems. A possible solution will be to explore data compression algorithms. Despite of the importance of SAR data compression, limited research has focused on downsizing user-level SAR images, and none of the existing studies have explicitly explored the impact of compression on interferometric (InSAR) processing. This study investigates compression algorithms to downsize Sentinel-1 single-look complex (SLC) images by a factor of 2–4 within signal noise levels. The performance of the compressed images was evaluated in the context of PS-InSAR processing, specifically on persistent scatterer (PS) candidate selection and displacement time-series estimation. We observe that even when images were compressed by a factor of 4, more than 98 % of the PS candidates were identical to those selected from the original uncompressed images. In terms of linear velocity, the discrepancy is <2.5 mm/yr at a 99 % confidence interval for the identical PS set. This work provides evidence that, in the context of PS-InSAR processing, Sentinel-1 radar data can be compressed by a factor of 4, leading to possible wider participation in InSAR research and applications.

Yip, Man Wai; Webb, A. Alexander G.; González, Pablo J.

International Journal of Applied Earth Observation and Geoinformation, 125, 103548: 1-10 (2023)
DOIDigital.CSIC

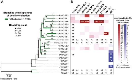
A radiation of Psylliodes flea beetles on Brassicaceae is associated with the evolution of specific detoxification enzymes

Flea beetles of the genus Psylliodes have evolved specialized interactions with plant species belonging to several distantly related families, mainly Brassicaceae, Solanaceae, and Fagaceae. This diverse host use indicates that Psylliodes flea beetles are able to cope with different chemical defense metabolites, including glucosinolates, the characteristic defense metabolites of Brassicaceae. Here we investigated the evolution of host use and the emergence of a glucosinolate-specific detoxification mechanism in Psylliodes flea beetles. In phylogenetic analyses, Psylliodes species clustered into four major clades, three of which contained mainly species specialized on either Brassicaceae, Solanaceae, or Fagaceae. Most members of the fourth clade have broader host use, including Brassicaceae and Poaceae as major host plant families. Ancestral state reconstructions suggest that Psylliodes flea beetles were initially associated with Brassicaceae and then either shifted to Solanaceae or Fagaceae, or expanded their host repertoire to Poaceae. Despite a putative ancestral association with Brassicaceae, we found evidence that the evolution of glucosinolate-specific detoxification enzymes coincides with the radiation of Psylliodes on Brassicaceae, suggesting that these are not required for using Brassicaceae as hosts but could improve the efficiency of host use by specialized Psylliodes species.

Gikonyo, Matilda W; Ahn, Seung-Joon; Biondi, Maurizio; Fritzlar, Frank; Okamura, Yu; Vogel, Heiko; Köllner, Tobias G.; Şen, İsmail; Hernández-Teixidor, David; Lee, Chi-Feng; Letsch, Harald; Beran, Franziska.

Evolution, 78(1): 1-19 (2023)
DOIDigital.CSIC

The Development of METAL-WRF Regional Model for the Description of Dust Mineralogy in the Atmosphere

The mineralogical composition of airborne dust particles is an important but often neglected parameter for several physiochemical processes, such as atmospheric radiative transfer and ocean biochemistry. We present the development of the METAL-WRF module for the simulation of the composition of desert dust minerals in atmospheric aerosols. The new development is based on the GOCART-AFWA dust module of WRF-Chem. A new wet deposition scheme has been implemented in the dust module alongside the existing dry deposition scheme. The new model includes separate prognostic fields for nine (9) minerals: illite, kaolinite, smectite, calcite, quartz, feldspar, hematite, gypsum, and phosphorus, derived from the GMINER30 database and also iron derived from the FERRUM30 database. Two regional model sensitivity studies are presented for dust events that occurred in August and December 2017, which include a comparison of the model versus elemental dust composition measurements performed in the North Atlantic (at Izaña Observatory, Tenerife Island) and in the eastern Mediterranean (at Agia Marina Xyliatos station, Cyprus Island). The results indicate the important role of dust minerals, as dominant aerosols, for the greater region of North Africa, South Europe, the North Atlantic, and the Middle East, including the dry and wet depositions away from desert sources. Overall, METAL-WRF was found to be capable of reproducing the relative abundances of the different dust minerals in the atmosphere. In particular, the concentration of iron (Fe), which is an important element for ocean biochemistry and solar absorption, was modeled in good agreement with the corresponding measurements at Izaña Observatory (22% overestimation) and at Agia Marina Xyliatos site (4% overestimation). Further model developments, including the implementation of newer surface mineralogical datasets, e.g., from the NASA-EMIT satellite mission, can be implemented in the model to improve its accuracy.

Solomos, Stavros; Spyrou, Christos; Barreto, África; Rodríguez, Sergio; González, Yenny; Neophytou, Marina K. A.; Mouzourides, Petros; Bartsotas, Nikolaos S.; Kalogeri, Christina; Nickovic, Slobodan; Vukovic Vimic, Ana; Vujadinovic Mandic, Mirjam; Pejanovic, Goran; Cvetkovic, Bojan; Amiridis, Vassilis; Sykioti, Olga; Gkikas, Antonis; Zerefos, Christos.

Atmosphere 14(11): 1615 (2023)
DOIDigital.CSIC

OSMAC Approach and Cocultivation for the Induction of Secondary Metabolism of the Fungus Pleotrichocladium opacum

The application of an OSMAC (One Strain–Many Compounds) approach on the fungus Pleotrichocladium opacum, isolated from a soil sample collected on the coast of Asturias (Spain), using different culture media, chemical elicitors, and cocultivation techniques resulted in the isolation and identification of nine new compounds (8, 9, 12, 15–18, 20, 21), along with 15 known ones (1–7, 10, 11, 14, 19, 22–25). Compounds 1–9 were detected in fungal extracts from JSA liquid fermentation, compounds 10–12 were isolated from a solid rice medium, whereas compounds 14 and 15 were isolated from a solid wheat medium. Addition of 5-azacytidine to the solid rice medium caused the accumulation of compounds 16–18, whereas adding N-acetyl-d-glucosamine triggered the production of two additional metabolites, 19 and 20. Finally, cocultivation of the fungus Pleotrichocladium opacum with Echinocatena sp. in a solid PDA medium led to the production of five additional natural products, 21–25. The structures of the new compounds were elucidated by HRESIMS and 1D and 2D NMR as well as by comparison with literature data. DP4+ and mix-J-DP4 computational methods were applied to determine the relative configurations of the novel compounds, and in some cases, the absolute configurations were assigned by a comparison of the optical rotations with those of related natural products.

Rodríguez Martín-Aragón, Víctor; Trigal Martínez, Mónica; Cuadrado, Cristina; Hernández Daranas, Antonio; Fernández Medarde, Antonio; Sánchez López, José M.

ACS Omega, 8(42): 39873–39885 (2023)
DOIDigital.CSIC