Publications

This section includes a list of the latest IPNA scientific articles published in journals included in the Science Citation Index (SCI).

In DIGITAL.CSIC, institutional repository of the CSIC, you can find the complete list of scientific articles since 1962, as well as other collections of interest such as congresses, theses, books, informative material, etc. of the centre. The aim of DIGITAL.CSIC is to organize, preserve and disseminate in open access the results of our research.

In the institutional repository of the CSIC, you can find the complete list of scientific articles, as well as other collections of interest such as congresses, theses, books, informative material, etc.

Go to Digital - CSIC

 

Analysis of the IPNA 2014-2019 Scientific Production: bibliometric analysis from data collected in Scopus and Web of Science.

 

Image
Digital CSIC

Recent Advances in the Synthesis of 2H-Pyrans

In this review, we discuss the nature of the different physicochemical factors affecting the valence isomerism between 2H-pyrans (2HPs) and 1-oxatrienes, and we describe the most versatile synthetic methods reported in recent literature to access to 2HPs, with the only exception of 2HPs fused to aromatic rings (i.e., 2H-chromenes), which are not included in this review.

Tejedor, David; Delgado-Hernández, Samuel; Diana-Rivero, Raquel; Díaz-Díaz, Abián; García-Tellado, Fernando  

Molecules 24(16): 2904 (2019)
DOIDigital.CSIC

Small size does not restrain frugivory and seed dispersal across the evolutionary radiation of Galápagos lava lizards

Frugivory in lizards is often assumed to be constrained by body size; only large individuals are considered capable of consuming fruits, with the potential of acting as seed dispersers. However, only one previous study has tested the correlation of frugivory with body and head size at an archipelago scale across closely related species. All nine lava lizards (Microlophus spp.) were studied on the eleven largest Galápagos islands from 2010 to 2016 to investigate whether frugivory is related to body and head size. We also tested whether fruit abundance influences fruit consumption and explored the effect of seed ingestion on seedling emergence time and percentage. Our results showed that across islands, lava lizards varied considerably in size (64–102 mm in mean snout–vent length) and level of frugivory (1–23%, i.e., percentage of droppings with seeds). However, level of frugivory was only weakly affected by size as fruit consumption was also common among small lizards. Lava lizards consumed fruits throughout the year and factors other than fruit abundance may be more important drivers of fruit selection (e.g., fruit size, energy content of pulp). From 2,530 droppings, 1,714 seeds of at least 61 plant species were identified, 76% of the species being native to the Galápagos. Most seeds (91%) showed no external structural damage. Seedling emergence time (44 versus 118 days) and percentage (20% versus 12%) were enhanced for lizard-ingested seeds compared to control (uningested) fruits. De-pulping by lizards (i.e., removal of pulp with potential germination inhibitors) might increase the chances that at least some seeds find suitable recruitment conditions. We concluded that lizards are important seed dispersers throughout the year and across the whole archipelago, regardless of body size.

Hervías-Parejo, Sandra; Heleno, Rubén; Rumeu, Beatriz; Guzmán, Beatriz; Vargas, Pablo; Olesen, Jens M.; Traveset, Anna; Vera, Carlos; Benavides, Edgar; Nogales, Manuel 

Current Zoology 65(4): 353–361 (2019)
DOIDigital.CSIC

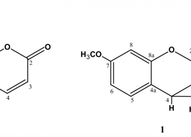
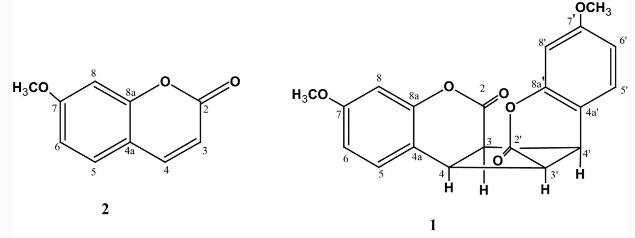
Dimeric Coumarin and Other Constituents from Flowers of Matricaria pubescens

Dimer of herniarin (1) together with herniarin (2), scopoletin (3), and (2E,4E)-6-(2-thienyl)-2,4-hexadienisobutylamide (4) were isolated from the flowers of Matricaria pubescens. Their structures were established by spectroscopic data and by comparison with spectral data of known compounds. Compound 1 is reported for the first time in plant kingdom, and compound 3 is reported from M. pubescens for the first time.

Benferdjallah, Said; Dendougui, Hocine; Pérez García, Víctor; Bermejo Barrera, Jaime; Benayache, Fadila; Benayache, Samir

National Academy Science Letters 42: 319-321 (2019)
DOIDigital.CSIC

Spatial and Temporal Analysis of Temperature and Gaseous Emission Inside a Gallery in An Active Volcanic Island (Tenerife, Canary Islands)

In Tenerife there are a vast number of sub-horizontal blind water mines, called “galleries”. Seven air and soil temperatures and CO2 concentration profiles in air were carried out inside the Río de Guía gallery (hereinafter RdG). An anomalous stable maximum temperature point (hereinafter MTP) was found around 2000 m from the entrance. During the warm period, a clear CO2 stagnation was detected before MTP, showing concentrations up to 14,000 ppm. In order to study gas emission and its dynamics inside the gallery, four stations were deployed around MTP. All stations recorded air and soil temperatures, and CO2 and Rn concentration in air from November 2009 to January 2011. After analyzing this dataset, it was possible to characterize the influence of MTP. This thermal anomaly divided the gallery into two sections. In the cold period, the outer section located outwards from MTP became colder while the inner section warmed up owing to a less heat transfer into the deepest part of the gallery. There were several short periods when variations in barometric pressure created an advection movement that was able to temporally change the gas behavior inside the gallery. Two soil gas samples were taken around MTP and their δ13C (CO2) ratios suggested a magmatic origin. All data were combined to create a model for the gas and thermal dynamics inside the gallery. This model, together with identification of background levels in each parameter, allows to identify any anomalous signal that could be elated with changes in volcanic activity.

Torres-González, Pedro; Moure-García, David; Luengo-Oroz, Natividad; Villasante-Marcos, Víctor; Soler, Vicente; Iribarren, Ilaskiñe; Jiménez-Abizanda, Ana; García-Fraga, José

Pure and Applied Geophysics 176(8): 3467–3485 (2019)
DOIDigital.CSIC

Dispersal limitation: Evolutionary origins and consequences in arthropods

Niche and dispersal ability are key traits for explaining the geographical structuring of species into discrete populations, and its evolutionary significance. Beyond their individual effects, the interplay between species niche and its geographic limits, together with the evolutionary lability of dispersal ability, can underpin trait diversification and speciation when exposed to gradients of selection. In this issue of Molecular Ecology, two complementary papers demonstrate how evolutionary lability for dispersal ability linked to niche shift can drive such a model in a context that includes selection. Both papers investigate the evolution of dispersal limitation in arthropods across altitudinal gradients, but using taxa with contrasting ecologies. McCulloch et al. (2019) investigate the evolution of wing loss at higher altitudes in stoneflies, a taxon inhabiting freshwater systems. Suzuki et al. (2019) report a similar phenomenon, but involving wing reduction at higher altitudes in scorpionflies, a taxon associated with moist terrestrial habitats. Here, we compare and contrast the results of both studies to explore their broader implications for understanding diversification and speciation within arthropods.

Emerson, Brent C.; Salces-Castellano, Antonio; Arribas, Paula 

Molecular Ecology 28(13): 3137-3140 (2019)
DOIDigital.CSIC

Evidence for the Pleistocene persistence of Collembola in Great Britain

[Aim] Using two genera of springtail, Lepidocyrtus and Entomobrya (Collembola), we test for genetic signatures of Pleistocene persistence of soil arthropods in Great Britain, [Location] Great Britain, [Methods] A region of the mitochondrial cytochrome oxidase I (COI) gene was sequenced for 1,150 Collembola specimens from the genera Lepidocyrtus and Entomobrya across Great Britain. Individuals were clustered into Operational Taxonomic Units (OTUs), and both OTU richness and geographical patterns of genetic variation within OTUs were compared between glaciated and unglaciated areas to identify signatures of OTU persistence through Pleistocene glacial events, [Results] Our analyses identified 12 Entomobrya and 18 Lepidocyrtus OTUs in Great Britain. Lepidocyrtus OTU richness was significantly lower in glaciated than unglaciated areas, whereas there was no difference for Entomobrya OTU richness. However, both genera presented clear patterns of geographically disjunct genetic variation and geographically localized diversification of OTUs. Estimated dates for the onset of in situ diversification events indicate population persistence that pre-dates the Last Glacial Maximum, [Main conclusions] Patterns of genetic diversity within Collembola OTUs in Great Britain add to a growing body of evidence that elements of the invertebrate fauna have persisted in situ through Pleistocene glacial cycles. Genetic signatures of population persistence in more northern glaciated areas of Great Britain support a hypothesis of geothermal glacial refugia that call for further investigation with other soil mesofaunal taxa.

Faria, Christiana M.A.; Shaw, Peter; Emerson, Brent C.

Journal of Biogeography 46(7): 1479-1493 (2019)
DOIDigital.CSIC

Evaluation of Oxasqualenoids from the Red Alga Laurencia viridis against Acanthamoeba

Acanthamoeba genus is a widely distributed and opportunistic parasite with increasing importance worldwide as an emerging pathogen in the past decades. This protozoan has an active trophozoite stage, a cyst stage, and is dormant and very resistant. It can cause Acanthamoeba keratitis, an ocular sight-threatening disease, and granulomatous amoebic encephalitis, a chronic, very fatal brain pathology. In this study, the amoebicidal activity of sixteen Laurencia oxasqualenoid metabolites and semisynthetic derivatives were tested against Acanthamoeba castellanii Neff. The results obtained point out that iubol (3) and dehydrothyrsiferol (1) possess potent activities, with IC values of 5.30 and 12.83 µM, respectively. The hydroxylated congeners thyrsiferol (2) and 22-hydroxydehydrothyrsiferol (4), active in the same value range at IC 13.97 and 17.00 µM, are not toxic against murine macrophages; thus, they are solid candidates for the development of new amoebicidal therapies.

Lorenzo-Morales, Jacob; Díaz-Marrero, Ana R. ; Cen-Pacheco, Francisco; Sifaoui, Inés; Reyes-Batlle, María; Souto, María L.; Hernández Daranas, Antonio; Piñero, José E.; Fernández, José J.

Marine Drugs 17(7): 420 (2019)
DOIDigital.CSIC

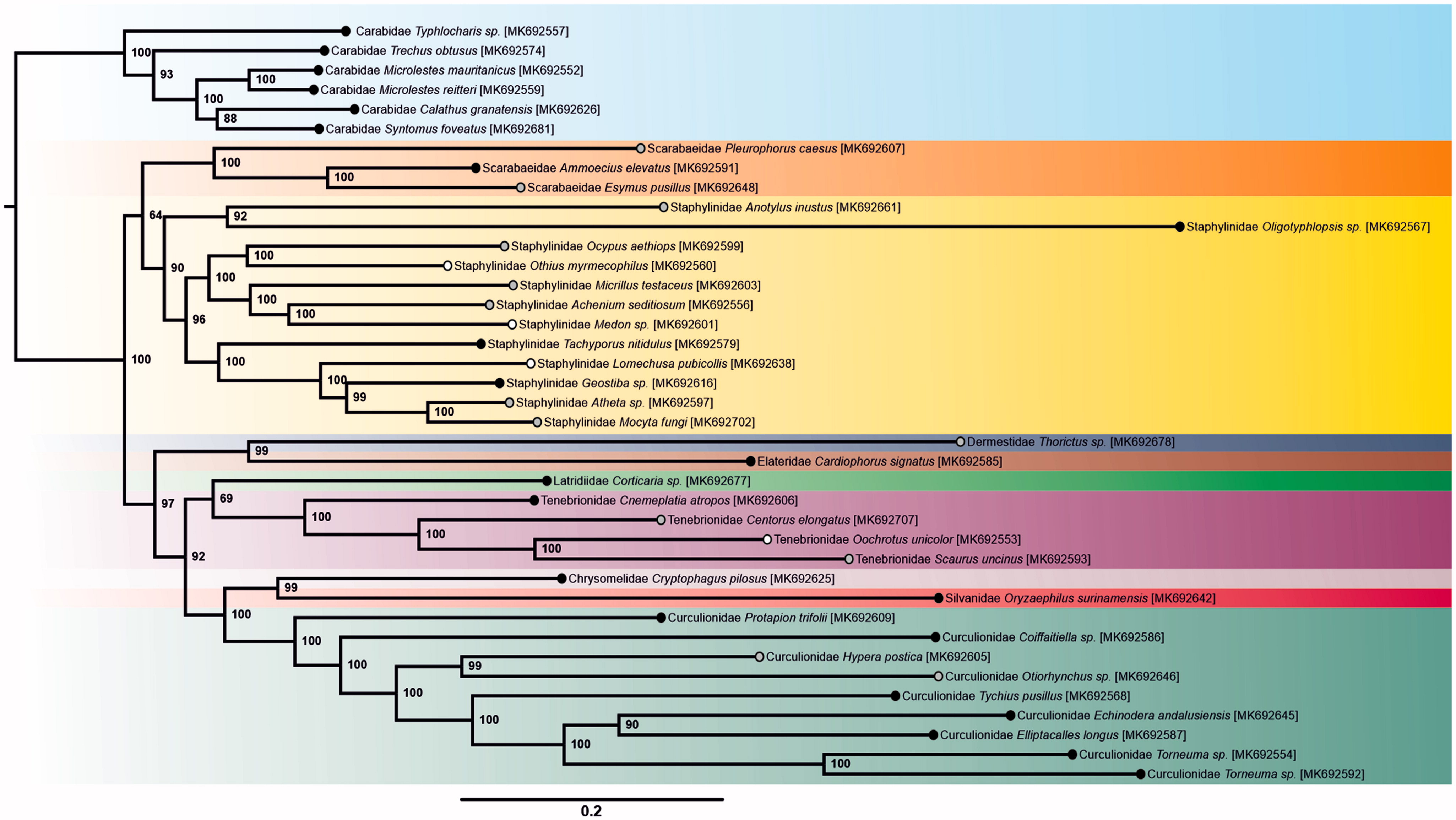
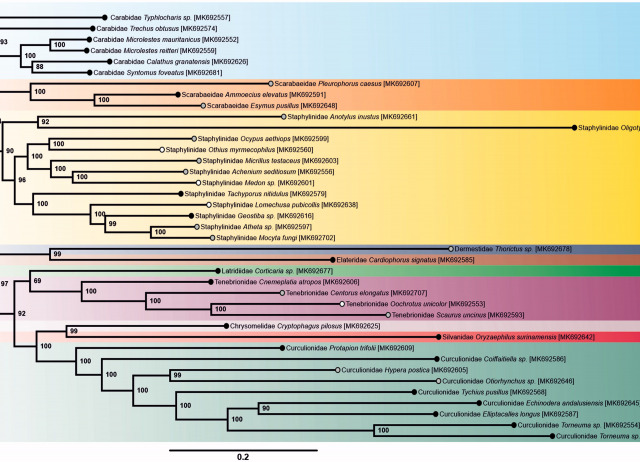
New mitochondrial genomes of 39 soil dwelling Coleoptera from metagenome sequencing

High-throughput DNA methods hold great promise for the study of the hyperdiverse arthropod fauna of the soil. We used the mitochondrial metagenomic approach to generate 39 mitochondrial genomes from adult and larval specimens of Coleoptera collected from soil samples. The mitogenomes correspond to species from the families Carabidae (6), Chrysomelidae (1), Curculionidae (9), Dermestidae (1), Elateridae (1), Latridiidae (1), Scarabaeidae (3), Silvanidae (1), Staphylinidae (12), and Tenebrionidae (4). All the mitogenomes followed the putative ancestral gene order for Coleoptera. We provide the first available mitogenome for 30 genera of Coleoptera, including endogean representatives of the genera Torneuma, Coiffaitiella, Otiorhynchus, Oligotyphlopsis, and Typhlocharis.

Andújar, Carmelo; Arribas, Paula; Motyka, Michal; Bocek, Mathew; Bocak, Ladislav; Linard, Benjamin; Vogler, Alfried P.

Mitochondrial DNA Part B 4(2): 2447-2450 (2019)
DOIDigital.CSIC

Expanding the limits of amide–triazole isosteric substitution in bisamide-based physical gels

Gelation of organic solvents using N,N′-((1S,2S)-cyclohexane-1,2-diyl)didodecanamide (C12–Cyc) is driven by its self-assembly via antiparallel hydrogen bonds and van der Waals intermolecular interactions. In this work we carried out a dual isosteric substitution of the two amide groups with 1,2,3-triazole rings affording the corresponding isosteric gelator (click-C12–Cyc). A detailed comparative study in terms of the gelation ability and gel properties demonstrated that the 1,2,3-triazoles can take over all of the functions derived from the amide groups offering a versatile strategy for tuning the properties of the corresponding gels. This is not an obvious outcome because the directional amide groups in C12–Cyc constitute the source of the hydrogen bonds to build the 3D self-assembled network. Furthermore, theoretical calculations revealed that click-C12–Cyc can adopt a wide variety of interacting patterns, whose relative stability depends on the polarity of the environment, this is in good agreement with the experimental data obtained regarding its gelation ability. Other important features of click-C12–Cyc for potential practical applications are its non-cytotoxic character and its phase-selective gelation of water–oil mixtures.

Tautz, Markus; Torras, Juan; Grijalvo, Santiago; Eritja Casadellà, Ramón; Saldías, César; Alemán, Carlos; Díaz Díaz, David  

RSC Advances 9 (36): 20841-20851 (2019)
DOIDigital.CSIC

Recent Strategies in Resveratrol Delivery Systems

Resveratrol, a natural polyphenolic stilbenoid widely found in grapes and wines, displays beneficial properties such as cardio-protective, antioxidant and anti-inflammatory activities. Trans-resveratrol (RSV) is the most bioactive and more abundant stereoisomer found in nature. Despite the positive properties of RSV, there are various factors that limit its effectiveness, including low aqueous solubility, low oral bioavailability and chemical instability. During the last years, an increasing number of strategies such as nano and micro encapsulation have been developed in order to overcome these limitations and enhance the use of RSV in nutritional and pharmaceutical applications. This Review summarizes the advances and main properties of several RSV carriers and delivery systems reported during the last 5 years.

Machado, Noelia D.; Fernández, Mariana A.; Díaz Díaz, David

ChemPlusChem 84(7): 951-973 (2019)
DOIDigital.CSIC