Publicaciones

Esta sección incluye una lista de los últimos artículos científicos del IPNA publicados en revistas incluidas en el Science Citation Index (SCI).

En DIGITAL.CSIC, repositorio institucional del CSIC, pueden encontrar el listado completo de artículos científicos desde 1962, así como otras colecciones de interés como congresos, tesis, libros, material divulgativo, etc. del centro. El objetivo de DIGITAL.CSIC es organizar, preservar y difundir en acceso abierto los resultados de nuestra investigación.

En el repositorio institucional del CSIC, pueden encontrar el listado completo de artículos científicos, así como otras colecciones de interés como congresos, tesis, libros, material divulgativo, etc.

Ir a Digital - CSIC

 

Análisis de la Producción Científica del IPNA 2014-2019: análisis bibliométrico realizado a partir de datos recogidos en Scopus y Web of Science.

Image
Digital CSIC

BPEC: An R Package for Bayesian Phylogeographic and Ecological Clustering

BPEC is an R package for Bayesian phylogeographic and ecological clustering which allows geographical, environmental and phenotypic measurements to be combined with deoxyribonucleic acid (DNA) sequences in order to reveal geographic structuring of DNA sequence clusters consistent with migration events. DNA sequences are modelled using a collapsed version of a simplified coalescent model projected onto haplotype trees, which subsequently give rise to constrained clusterings as migrations occur. Within each cluster, a multivariate Gaussian distribution of the covariates (geographical, environmental, phenotypic) is used. Inference follows tailored reversible jump Markov chain Monte Carlo sampling so that the number of clusters (i.e., migrations) does not need to be pre-specified. A number of output plots and visualizations are provided which reflect the posterior distribution of the parameters of interest. BPEC also includes functions that create output files which can be loaded into Google Earth. The package commands are illustrated through an example dataset of the polytypic Near Eastern brown frog Rana macrocnemis analyzed using BPEC.

Manolopoulou, Ioanna; Hille, Alex; Emerson, Brent C.

Journal of Statistical Software 92(5): 1-32 (2020)
DOIDigital.CSIC

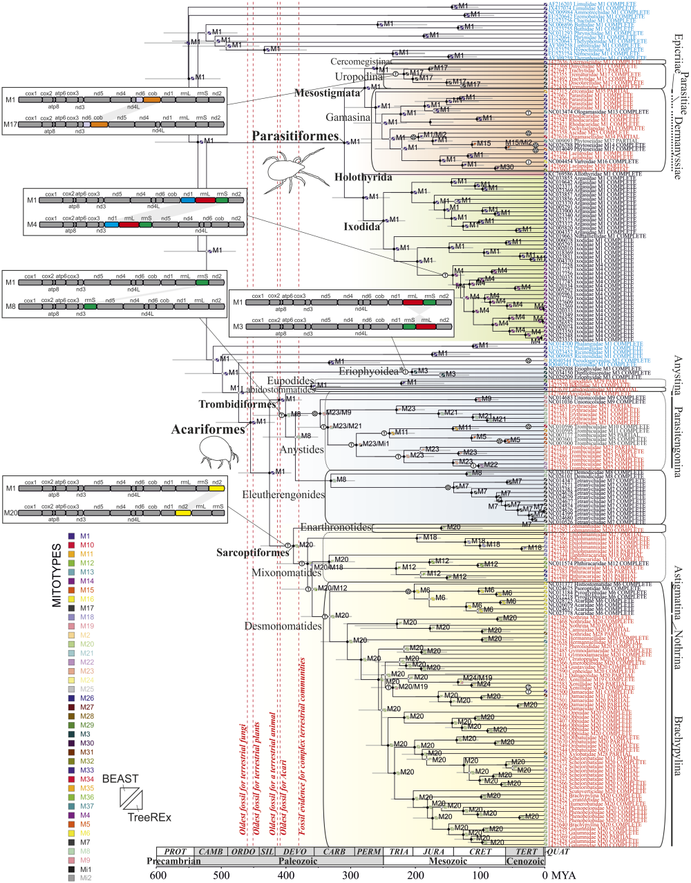
Mitochondrial Metagenomics Reveals the Ancient Origin and Phylodiversity of Soil Mites and Provides a Phylogeny of the Acari

High-throughput DNA methods hold great promise for phylogenetic analysis of lineages that are difficult to study with conventional molecular and morphological approaches. The mites (Acari), and in particular the highly diverse soil-dwelling lineages, are among the least known branches of the metazoan Tree-of-Life. We extracted numerous minute mites from soils in an area of mixed forest and grassland in southern Iberia. Selected specimens representing the full morphological diversity were shotgun sequenced in bulk, followed by genome assembly of short reads from the mixture, which produced >100 mitochondrial genomes representing diverse acarine lineages. Phylogenetic analyses in combination with taxonomically limited mitogenomes available publicly resulted in plausible trees defining basal relationships of the Acari. Several critical nodes were supported by ancestral-state reconstructions of mitochondrial gene rearrangements. Molecular calibration placed the minimum age for the common ancestor of the superorder Acariformes, which includes most soil-dwelling mites, to the Cambrian–Ordovician (likely within 455–552 Ma), whereas the origin of the superorder Parasitiformes was placed later in the Carboniferous-Permian. Most family-level taxa within the Acariformes were dated to the Jurassic and Triassic. The ancient origin of Acariformes and the early diversification of major extant lineages linked to the soil are consistent with a pioneering role for mites in building the earliest terrestrial ecosystems.

Arribas, Paula; Andújar, Carmelo ; Lourdes Moraza, María; Linard, Benjamin; Emerson, Brent C.; Vogler, Alfried P.

Molecular Biology and Evolution 37(3): 683–694 (2020)
DOIDigital.CSIC

Potential role of lava lizards as pollinators across the Galápagos Islands

Lizards have been reported as important pollinators on several oceanic islands. Here we evaluate the potential role of Galápagos lava lizards (Microlophus spp.) as pollinators across their radiation. Over 3 years, we sampled pollen transport by 9 lava lizard species on the 10 islands where they are present, including 7 single‐island endemics. Overall, only 25 of 296 individuals sampled (8.4%) transported pollen of 10 plant species, the most common being Prosopis juliflora, Exodeconus miersii, Sesuvium sp. and Cordia leucophlyctis. At least 8 of these plant species were native, and none were confirmed as introduced to the archipelago. Despite the low overall proportion of individuals carrying pollen, this was observed in 7 of the nine lizard species, and on 8 of the ten main islands (Española, Fernandina, Floreana, Isabela, Marchena, Pinta, Santa Cruz and Santiago), suggesting that this is a widespread interaction. The results reported here support the potential role of lava lizards as pollinators across their radiation, although they may represent a relatively modest contribution when compared with birds and insects. However, we cannot discard that lizards may be ecologically significant for particular plant species and ecosystems given the specific climatic condition and functional diversity of each island.

Hervías-Parejo, Sandra; Nogales, Manuel; Guzmán, Beatriz; Trigo, María del Mar; Olesen, Jens M.; Vargas Pablo; Heleno, Rubén H.; Traveset, Anna

Integrative Zoology 15(2): 144-148 (2020)
DOIDigital.CSIC

Impact of Saharan dust on the incidence of acute coronary syndrome

Introduction and objectives: Asian desert dust has recently been recognized as a trigger for acute myocardial infarction. The inflow of dust from the Sahara into Spain impairs air quality due to an increase in particulate matter concentrations in the ambient air. The aim of the present study was to elucidate whether Saharan dust events are associated with the incidence of acute coronary syndrome (ACS) in patients living near North Africa, the major global dust source. Methods: We prospectively collected data on hospitalizations due to ACS in 2416 consecutive patients from a tertiary care hospital (Canary Islands, Spain) from December 2012 to December 2017. Concentrations of particulate matter with an aerodynamic diameter 10 microns or smaller (PM10) and reactive gases were measured in the European Air Quality Network implemented in the Canary Islands. We applied the time-stratified case crossover design using conditional Poisson regression models to estimate the impact of PM10 Saharan dust events on the incidence of ACS. Results: The occurrence of Saharan dust events observed 0 to 5 days before the onset of ACS was not significantly associated with the incidence of ACS. Incidence rate ratios (IRR) of PM10 levels 1, 2, 3, 4 and 5 days before ACS onset (for changes in 10 mg/m3) were 1.27 (95%CI, 0.87-1.85), 0.92 (95%CI, 0.84-1.01), 0.74 (95%CI, 0.45-1.22), 0.98 (95%CI, 0.87-1.11), and 0.95 (95%CI, 0.84-1.06), respectively. Conclusions: Exposure to Saharan desert dust is unlikely to be associated with the incidence of ACS.

Domínguez-Rodríguez, Alberto; Rodríguez, Sergio; Baez-Ferrer, Nestor; Avanzas, Pablo; Abreu-González, Pedro; Silva, Jacob; Morís, César; Hernández-Vaquero, Daniel

Revista Española de Cardiología (2020)
DOIDigital.CSIC

Composition and biocidal properties of essential oil from pre-domesticated Spanish Satureja Montana

The aim of this study was to develop a chemically stable plant following a pre-domestication process and the valorization of its essential oil for the production of biopesticides. This study was conducted during four growing seasons to give a pre-domesticated population (SAMO-0). The resulting pre-domesticated population increased the hydrodistilled oil yield (average 0.45%) and maintained a stable yield of dry material (44.5%). The plant material was submitted to pilot plant scale steam distillation under three pressures (0.5, 1.0 and 1.5 bar) with lower yield (average 0.15%). The essential oil showed a carvacrol / p-cymene chemotype. The pre-domestication process increased β-myrcene, α- and γ-terpinene, p-cymene, thymol and β-bisabolene; and decreased α-thujene and carvacrol. The steam distillation increased the oil content in α-thujene, α-pinene, α-terpinene, p-cymene and trans-caryophyllene, and decreased borneol, thymoquinone thymol and β-bisabolene. Pressure increased α-terpinene, thymol and carvacrol Additionally, the study of the biocidal effects (against the insect pests Spodoptera littoralis, Myzus persicae and Leptinotarsa decemlineata and the phytopathogenic nematode Meloydogine javanica) of the EOs showed that overall, the most active oils were the hydrodistilled (to all insect species), followed by the steam distilled oils with higher carvacrol and thymol content (pressures of 1.5 and 1.0 bar). Carvacrol and thymol were responsible for the activity of these oils on M. persicae, and L. decemlineata but only partially on S. littoralis. The steam distilled oils showed strong nematicidal activity against M. javanica that could be partially explained by their content in active carvacrol and thymol.

Navarro-Rocha, Juliana; Andrés, María Fe; Díaz, Carmen E.; Burillo, Jesús; González-Coloma, Azucena

Industrial Crops and Products 145: 111958 (2020)
DOIDigital.CSIC

Dispersal Reduction: Causes, Genomic Mechanisms, and Evolutionary Consequences

Recent biological analyses suggest that reductions in dispersal ability have beenkey drivers of diversification across numerous lineages. We synthesise emergingdata to highlight similarities regarding the causes and consequences of dispersalreduction across taxa and ecosystems, as well as the diverse genomic mechanismsunderpinning these shifts. Natural selection has acted on standing genetic variationwithin taxa to drive often rapid–and in some cases parallel–losses of dispersal,and ultimately speciation. Such shifts can thus represent an important nexus be-tween adaptive and neutral diversification processes, with substantial evolutionaryconsequences. Recognition of the links between these concepts that are emergingfrom differentfields, taxa and ecosystems is transforming our understanding of thefascinating role of dispersal reduction in the formation of biodiversity.

Waters, J.M.; Emerson, Brent C.; Arribas, Paula; McCulloch, G. A.

Trends in Ecology and Evolution (2020)
DOIDigital.CSIC

Rapid changes of dust geochemistry in the Saharan Air Layer linked to sources and meteorology

Based at Izaña Observatory (~2400 m a.s.l. in Tenerife), we performed 1-h resolution measurements of elemental composition of dust in the Saharan Air Layer (SAL) and studied the variability of the ratios of these elements to aluminium (elemental ratios). In a period (~1 week) of continuous dust presence (50–200 μg/m3), we observed rapid variations of dust composition; some elemental ratios changed by a factor 2 in a few (5–8) hours. The lowest variability (Normalized Variability Range, %) was found for Si/Al (9%) and Fe/Al (9%), followed by the ratios of K, Ti, Mg, Mn, Ca and Sr to Al (20–80%), and the highest for S/Al, Na/Al and Cl/Al (110–160%) and a number of trace metals (Cr, Cu, Ni, Zn, Zr) and Br (>200%). This variability was induced by the alternating impacts of three of the large North African dust sources: NE Algeria (rich in evaporite minerals bearing Ca, S, Sr, K and Mg and in illite mineral), Western Sahara to Bechar region (containing Na, S and Cl rich Yermosol soils) and SW Sahara – Western Sahel (rich in illite and hematite). We traced the variability in large-scale meteorology using the so-called North African Dipole Intensity (NAFDI: strength of the subtropical Saharan high -Morocco-to the monsoon tropical low -Nigeria-). The mobilization of dust from the different sources was associated with westward propagating Harmattan pulses linked to the change of phase of NAFDI (- to +), the associated westward shifts of the Saharan Heat Low and convective monsoon inflow. We found a correlation between dust composition in the SAL and NAFDI: moderate NAFDI values (0 to +2.5) were associated with Ca, K, Na, Mg and S rich dust linked to dust sources in NE Algeria, whereas higher NAFDI values (+2.5 to +4) were linked to Fe rich dust (Ca, Na and S depleted) linked to dust sources in SW Sahara – Western Sahel. The results of this study also show that some trace elements (Br, Cr, Ni, Zn and Zr) are influenced by industrial emissions into North Africa.

Rodríguez, Sergio; Calzola, Giulia; Chiari, Massimo; Nava, Silvia; Isabel García, M.; López-Solano, Javier; Marrero, Carlos; López-Darias, Jessica; Cuevas, Emilio; Alonso-Pérez, Silvia; Prats, Natalia; Amato, Fulvio ; Lucarelli, Franco; Querol, Xavier

Atmospheric Environment 223: 117186 (2020)
DOIDigital.CSIC

Unrest signals after 46 years of quiescence at Cumbre Vieja, La Palma, Canary Islands

Monogenetic eruptions are the most common volcanic activity in the world. However, unrest monitoring data are scarce due to the long intervening quiescence periods. This study analyzes unrest signals recorded in one of the largest monogenetic fields in the Canary Islands, Cumbre Vieja (La Palma). Two seismic swarms were registered in October 2017 and February 2018 with b-values of 1.6 ± 0.1 and 2.3 ± 0.2 respectively suggesting an intense magmatic fluids contribution, gas and/or magma. Both swarms were linked to changes in gas emissions. Increases in hydrogen concentration, and (R/R) up to 7.52 ± 0.05, were recorded before the first swarm, at the sampling point closest to where seismicity was located, indicating a deep gas input. After the second swarm, increases in (R/R) and thoron soil concentration were recorded at two locations. This dataset is compatible with a stalled magmatic intrusion at ca. 25 km depth, with an estimated volume between 5.5·10 km and 3·10 km.

Torres-González, Pedro A.; Luengo-Oroz, Natividad; Lamolda, Héctor; D'Alessandro, Walter; Albert, Helena; Iribarren, Ilazkiñe; Moure-García, David; Soler, Vicente

Journal of Volcanology and Geothermal Research 392: 106757 (2020)
DOIDigital.CSIC

Climate drives community-wide divergence within species over a limited spatial scale: evidence from an oceanic island

Geographic isolation substantially contributes to species endemism on oceanic islands when speciation involves the colonisation of a new island. However, less is understood about the drivers of speciation within islands. What is lacking is a general understanding of the geographic scale of gene flow limitation within islands, and thus the spatial scale and drivers of geographical speciation within insular contexts. Using a community of beetle species, we show that when dispersal ability and climate tolerance are restricted, microclimatic variation over distances of only a few kilometres can maintain strong geographic isolation extending back several millions of years. Further to this, we demonstrate congruent diversification with gene flow across species, mediated by Quaternary climate oscillations that have facilitated a dynamic of isolation and secondary contact. The unprecedented scale of parallel species responses to a common environmental driver for evolutionary change has profound consequences for understanding past and future species responses to climate variation.

Salces-Castellano, Antonia; Patiño, Jairo; Alvarez, Nadir; Andújar, Carmelo; Arribas, Paula; Braojos-Ruiz, Juan José; del Arco-Aguilar, Marcelino; García-Olivares, Víctor; Karger, Dirk N.; López, Heriberto; Manolopoulou, Ioanna; Oromí, Pedro; Pérez-Delgado, Antonio J.; Peterman, William E.; Rijsdijk, Kenneth F.; Emerson, Brent C.

Ecology Letters 23(2): 305-315 (2020)
DOIDigital.CSIC

Insulin-loaded mucoadhesive nanoparticles based on mucin-chitosan complexes for oral delivery and diabetes treatment

In this study, insulin-loaded nanoparticles (NPs) were prepared via self-gelation method using chitosan and aqueous soluble snail mucin as natural polymers. Herein, mucins were ionically interacted with chitosan at different concentrations to obtained insulin-loaded NPs, labelled as A1 (1:1) (i.e., chitosan 2 % w/v + mucin 2 % w/v) and A2 (2:1) (chitosan 4 % w/v + mucin 2 % w/v), using poloxamer and poly vinyl alcohol as solid surfactant. Such formulation was selected to provide the necessary dynamics for the formation of the nanoparticles while maintaining the surface properties that will favor the encapsulation of insulin. Each system was characterized in terms of their particle size distribution, morphology, zeta potential, and polydispersity index. In vitro release of insulin was evaluated in acidic solution (pH 1.2) and phosphate buffer solution (pH 7.4), and the hypoglycaemic activity was evaluated in diabetes rats. The prepared insulin-loaded NPs displayed particles with relatively smooth surfaces and an average particle size of 479.6 and 504.1 nm for A1 and A2, respectively. Zeta potential and polydispersity index, ranged from 22.1 to 31.2 mV and 0.155–0.185, respectively. The encapsulating efficiency for the systems A1 and A2 were 88.6 and 92.5, respectively, and a self-sustained release of encapsulated insulin was observed for over a period of 8 h. In vivo studies revealed a pronounced hypoglycaemic effect in diabetic rats after peroral administration of the insulin-loaded NPs compared to the effect caused by free oral insulin solution. In addition, both the pharmacokinetic and toxicity results showed low plasma clearance of insulin and no signs of toxicity on the liver enzyme and cell viability, which suggested good biocompatibility of the NPs formulations. Overall, the formation of NPs of insulin with chitosan and snail mucin represents a potentially safe and promising approach to protect insulin and enhance its peroral delivery.

Mumuni, Momoh A.; Kenechukwu, Franklin C.; Ofokansi, Kenneth C.; Attama, Anthony A.; Díaz Díaz, David

Carbohydrate Polymers 229(1): 115506 (2020)
DOIDigital.CSIC